设为首页
|
收藏
|
搜索
首页
伟德BETVlCTOR概况
历史沿革
伟德BETVlCTOR简介
现任领导
组织机构
党的建设
组织机构
党建动态
统战工作
工会工作
专业建设
新闻学
网络与新媒体
汉语言文学
师资队伍
教授
副教授
讲师
人才培养
本科生教育
研究生教育
科学研究
学术动态
学术论坛
科研成果
研究机构
学生工作
学生组织
学生活动
特色品牌
关工委
社会服务
普通话测试
校友之家
设为首页
收藏
首页
新闻动态
通知公告
视频专栏
伟德BETVlCTOR概况
历史沿革
伟德BETVlCTOR简介
现任领导
组织机构
党的建设
组织机构
党建动态
统战工作
工会工作
专业建设
新闻学
网络与新媒体
汉语言文学
师资队伍
教授
副教授
讲师
人才培养
本科生教育
研究生教育
科学研究
学术动态
学术论坛
科研成果
研究机构
学生工作
学生组织
学生活动
特色品牌
关工委
社会服务
普通话测试
校友之家
培养方案
首页
人才培养
研究生教育
培养方案
正文
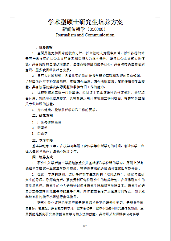
2025级学术型硕士研究生培养方案
发布时间:2024-12-11 11:39:21 来源:伟德BETVlCTOR1946源于英国 作者:新闻与文化传播学院 点击:
下一条:
2024级、2025级专业学位硕士研究生培养方案